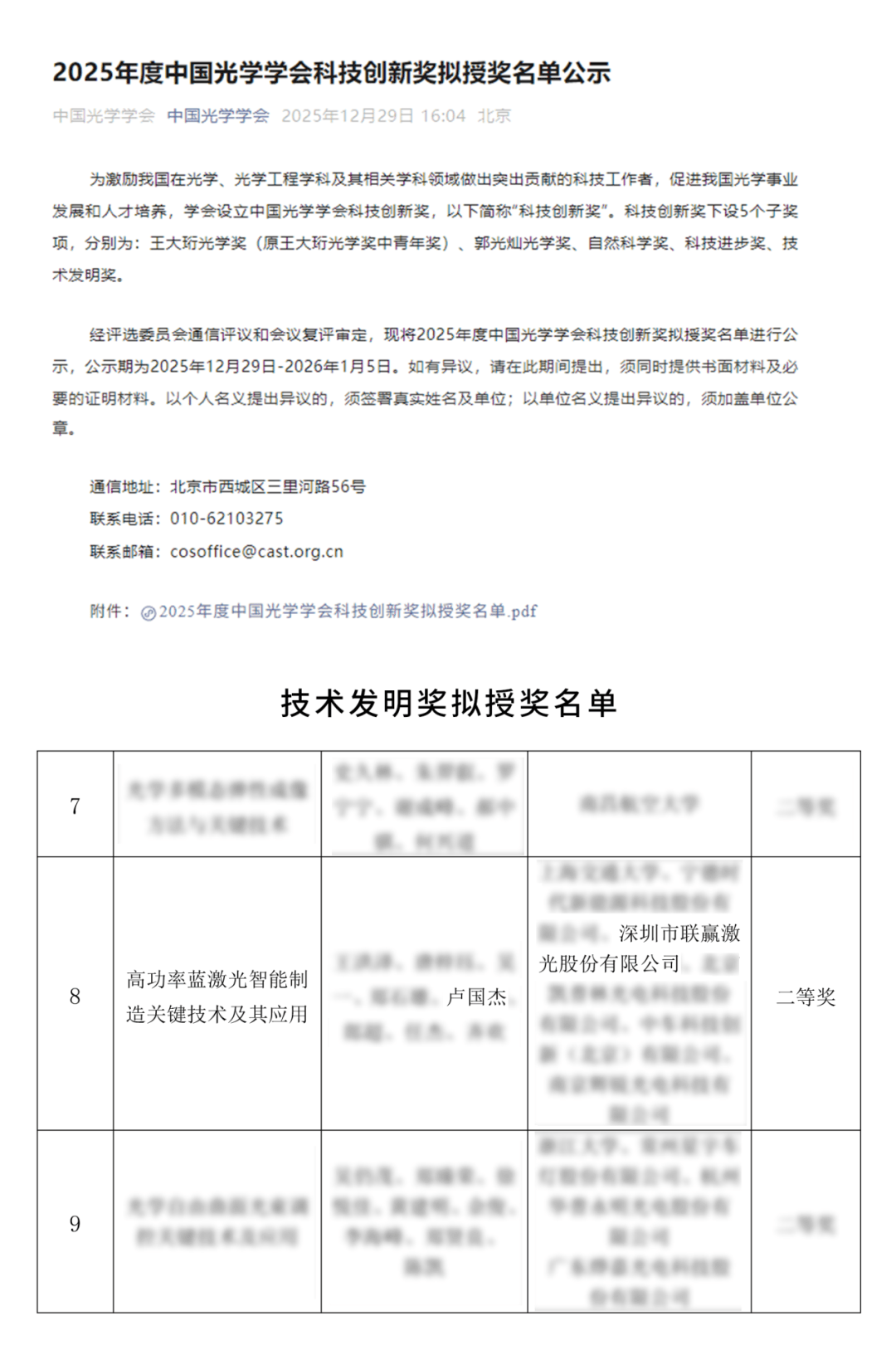
2025年12月29日,中国光学学会正式公示2025年度科技立异获名单。联赢激光凭仗高功率蓝激光智能制制环节手艺及其使用项目,荣获2025年度中国光学学会科技立异-手艺发现二等。这一荣誉经评选委员会通信评断取会议复审,是行业春联赢激光正在光学手艺立异取财产使用能力的权势巨子必定,也标记着联赢激光成为中国光学范畴手艺立异的主要标杆。
正在全球能源转型海潮下,电动汽车取储能系统需求迸发,驱动电池焊接手艺市场进入高速增加期,先辈激光焊接手艺的渗入率持续提拔。我司正在高功率蓝激光手艺上的冲破,不只处理了新能源汽车电池制制中的环节手艺难题,更鞭策了激光焊接手艺正在高端制制范畴的升级迭代,为培育新质出产力供给了的手艺支持。
项目初创的红蓝复合波长合束手艺,破解了保守激光焊接的行业瓶颈。其立异的波长合束手艺和多模块一体化电控手艺,让铝、铜等难焊高反金属的高速高质量焊接成为现实;现实使用中,焊接飞溅取缺陷显著削减,焊接速度可提拔至300mm/s以上,大幅提拔了出产效率;基于蓝光激光取红外激规复合的焊接手艺,更是将铜材焊接激光操纵率从单波长不脚5%提拔至30%以上,能快速过渡至匙孔全接收形态,实现最优激光操纵效率。
面向将来,联赢激光将持续深耕激光焊接范畴的手艺改革,鞭策高功率蓝激光手艺正在更多高端制制场景实现冲破性使用;同时也将充实阐扬标杆企业的引领感化,继续加大正在激光焊接细分范畴的研发投入,通过深化国际手艺协做取财产链协同,持续输出中国激光智制处理方案,为全球新能源财产升级取智能制制手艺迭代注入新动能。前往搜狐,查看更多。
联赢激光一直走正在激光手艺立异的最前沿,此次获是对企业手艺纵深成长取市场需求导向深度融合的主要必定。
本次获的【高功率蓝激光智能制制环节手艺及其使用】项目,是联赢激光自从研发的冲破性。公司手艺团队历时四年持续攻关,成功研制出450nm波长高接收率蓝光激光器、双波长激光高速复合焊接手艺、激光制制高温液态熔体取调控手艺,红蓝复合激光器及成套焊接配备,精准适配新能源汽车电池出产制制需求。
此次获并非偶尔,而是我司20年手艺沉淀的集中展示。做为国内首批涉脚激光焊接范畴的企业,联赢激光不只实现了省、市、国度制制业单项冠军荣誉“大满贯”,更构成了笼盖激光器、从动化系统、智能配备的全链条手艺结构。持续的研发投入取深挚手艺堆集建立的焦点合作力,联赢激光持续领跑高端激光制制范畴,已成为我国财产链自从可控的标杆力量。
联赢激光此次获,标记着公司正在高功率激光焦点手艺范畴取得严沉冲破,更印证了其手艺正在财产使用中的焦点价值,为我国新能源汽车财产成长供给了环节配备支持。
目前,该手艺已成功使用于动力电池顶盖、密封钉、极柱、转接片等环节环节焊接,为新能源汽车电池制制供给了高效靠得住的手艺处理方案。



建湖J9直营集团官网科技有限公司
2026-01-08 18:19
0515-68783888
免费服务热线
扫码进入手机站 |
网站地图 | | XML | © 2022 Copyright 江苏J9直营集团官网机械有限公司 All rights reserved. 